关于我们
 
 
工信部公示2025年度智能制造系统解决方案“揭榜挂帅”项目名单
发布者: 发布时间:2025-12-11 阅读:32

根据《关于开展2025年度智能制造系统解决方案“揭榜挂帅”项目申报和已揭榜项目验收工作的通知》(工信厅联通装函〔2025411号),现将拟入选的2025年度智能制造系统解决方案“揭榜挂帅”项目名单进行公示,请社会各界监督。如有异议,请在公示期内将书面意见反馈至工业和信息化部装备工业一司(智能制造处)。

公示时间:20251210日-20251216

电话:010-68205633

传真:010-66013726

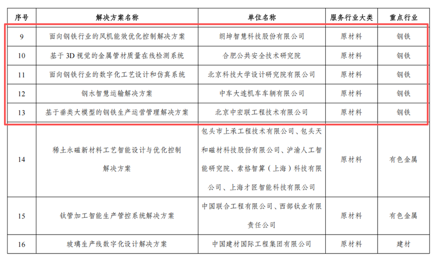
附件:2025年度智能制造系统解决方案“揭榜挂帅”项目公示名单.pdf

image.png

image.png 

来源:工信部 

 

打印本页 || 关闭窗口
友情链接: 中国节能环保金融联盟   中国节能协会   中国银行业协会   中国循环经济协会   国家发改委   国资委   环保部   中国人民银行   More...
  关于我们 | 主营业务 | 新闻中心 | 示范工程 | 企业文化 | 合作交流 | 人力资源 | 社会责任
          联系我们 | 法律申明 | 网站地图 | 友情链接        
联系地址:北京市西城区西什库大街31号院17号楼2层 电话:010-83576371,010-83576350 国发节能环保集团 | 京ICP备16028345号  |  京公网安备11010202010946号